TapTap188改名(点点)官方网站关闭(停止运营) - 最新入口
首页
公司概况
TapTap188改名(点点)简介
现任领导
机构设置
人员分工
联系我们
党建工作
党建动态
支部建设
专题教育
团队队伍
创新创业导师
含弘导师
智慧农业导师
规章制度
人才培养
创新创业
人才培养
专业介绍
人才招聘
教务动态
学工动态
科研平台
创新创业
双创教育
双创实践
典型成果
员工组织
国际交流
交流动态
合作项目
员工之家
员工信息
员工风采
下载中心
大创管理系统
TapTap188改名(点点) 含弘学院 智慧农业学院
首页
公司概况
TapTap188改名(点点)简介
现任领导
机构设置
人员分工
联系我们
党建工作
党建动态
支部建设
专题教育
团队队伍
创新创业导师
含弘导师
智慧农业导师
规章制度
人才培养
创新创业
人才培养
专业介绍
人才招聘
教务动态
学工动态
科研平台
创新创业
双创教育
双创实践
项目训练平台
竞赛活动平台
孵化培育平台
校地合作平台
典型成果
员工组织
国际交流
交流动态
合作项目
员工之家
员工信息
员工风采
下载中心
大创管理系统
规章制度
人才培养
创新创业
您当前的位置:
首页
>
规章制度
>
人才培养
>
正文
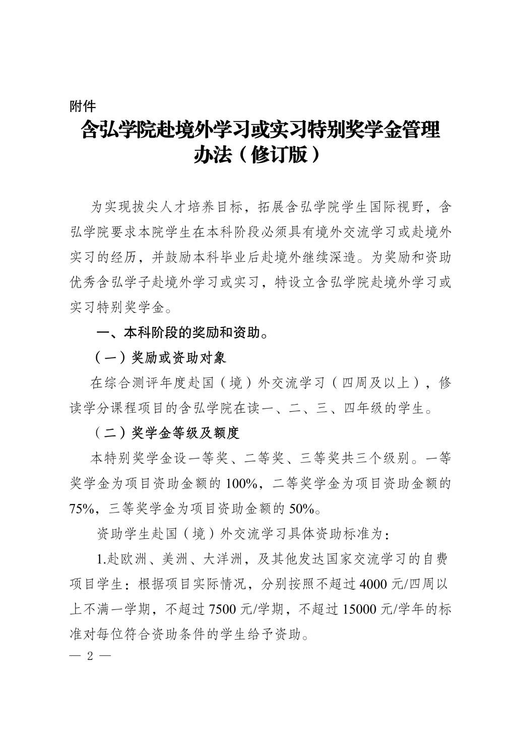
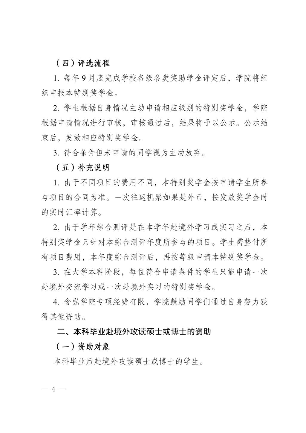
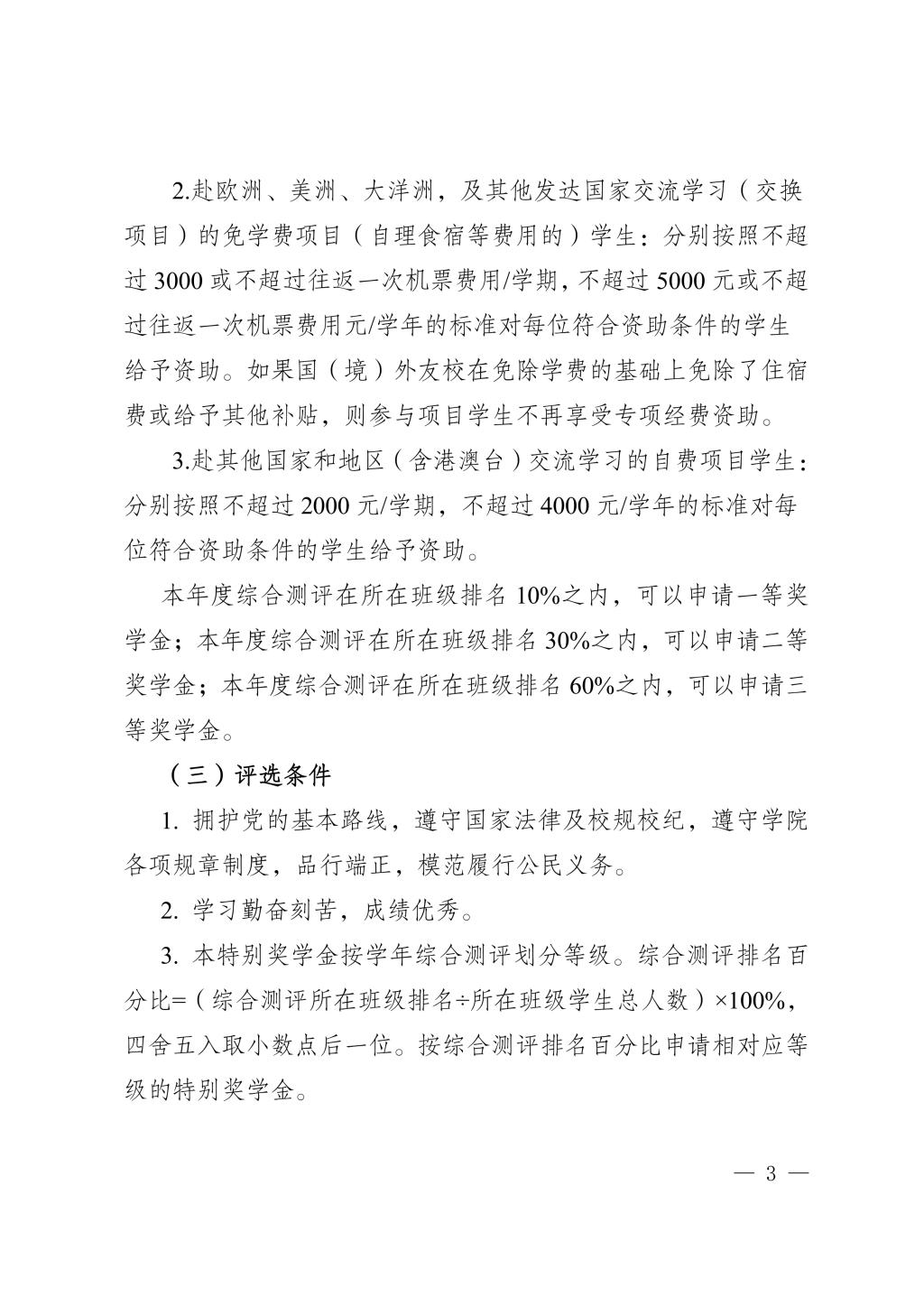
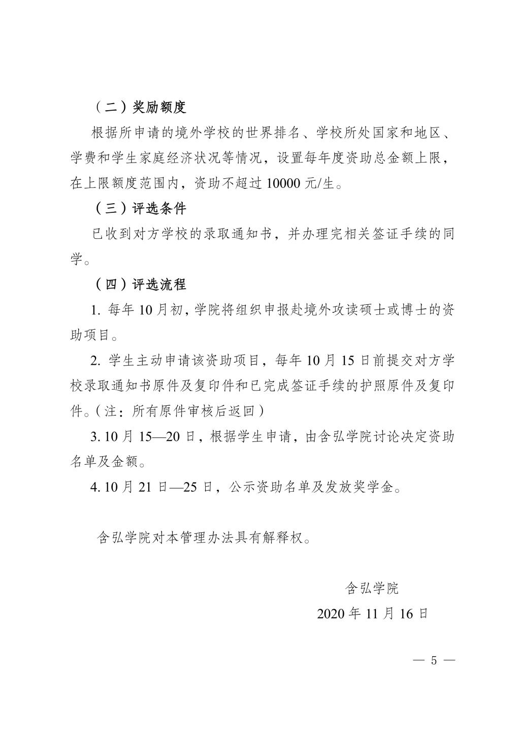
20201123西创〔2020〕03号含弘学院赴境外学习或实习特别奖学金管理办法
时间:2020年11月23日 作者: 编辑:xn_cxcy 审核: 来源:本站原创 浏览次数:
附件【
20201123 西创〔2020〕03号 含弘学院赴境外学习或实习特别奖学金管理办法.pdf
】已下载
次